News Ticker

[สรุปหนังสือ] Supremacy : AI, ChatGPT, and the Race that Will Change the World

 

 

[สรุปหนังสือ] Supremacy : AI, ChatGPT, and the Race that Will Change the World (2024)

by Parmy Olson

 

“Solve intelligence, and then solve everything else.”

 

มนุษยชาติได้เริ่มก้าวเท้าเข้าสู่ยุคแห่ง A.I. ในเดือนพฤศจิกายนปี 2022 หลังจากที่ OpenAI บริษัทเทคโนโลยีที่อ้างถึงพันธกิจในการพัฒนาความเป็นอยู่ของมนุษย์ด้วยการพัฒนาเทคโนโลยี “ปัญญาประดิษฐ์ (artificial intelligence)” หรือ ”A.I.“ ได้ทำการเปิดตัว ChatGPT ที่เป็น A.I. ในรูปแบบ “Generative A.I.” ที่นอกจากจะมีศักยภาพในการประมวลผลข้อมูลจำนวนมหาศาลได้อย่างมีประสิทธิภาพแล้วก็ยังสามารถ “สร้าง” ชุดข้อมูลและไอเดียความคิดใหม่ๆที่แต่เดิมนั้นเป็นความสามารถของสิ่งมีชีวิตสปีชีส์เดียวในโลกอย่างมนุษย์เท่านั้น

โดยถึงแม้ว่าสองผู้บุกเบิกแห่งวงการอย่าง Sam Altman ซีอีโอของ OpenAI และ Demis Hassabis ซีอีโอของ DeepMind ผู้อยู่เบื้องหลังความสำเร็จของ AlphaGo และ Gemini นั้นต่างตั้งเป้าหมายในการแก้ปัญหาอันยิ่งใหญ่ของโลกด้วยสติปัญญาชนิดใหม่ที่มีศักยภาพเหนือกว่ามนุษย์ แต่การพัฒนาเทคโนโลยีของพวกเขาก็มีความจำเป็นที่จะต้องพึ่งอำนาจเงินจำนวนมหาศาลจากบริษัทเทคโนโลยียักษ์ใหญ่อย่าง Microsoft และ Google ที่ต่างก็เร่งแข่งขันกันพัฒนา A.I. ออกสู่ตลาดเพื่อครองความเป็นหนึ่งในโลกแห่งทุนนิยมโดยปิดตาข้างหนึ่งต่อภัยอันตรายทั้งในระดับสังคมและระดับโลกที่อาจเกิดขึ้นจาก A.I. ที่ไม่ได้รับการควบคุมจัดการด้วยสติและปัญญาที่มากพอ

Supremacy คือ หนังสือเล่มใหม่ของ Parmy Olson นักข่าวสายเทคโนโลยีของ Bloomberg ที่ว่าด้วยเรื่องราวของการแข่งขันกันชิงความเป็นหนึ่งในเทคโนโลยี A.I. ระหว่าง OpenAI และ DeepMind ที่ผลักดันให้โลกได้รู้จักกับ ChatGPT และ Generative A.I. อีกมากมายก่อนที่มนุษย์จะตกลงร่วมใจกันได้ว่าพวกเราควรปรับตัวเข้ากับยุคใหม่แห่ง A.I. นี้อย่างไร โดยมีฉากหลังเป็นการแก่งแย่งชิงความเป็นใหญ่ของบริษัทเทคโนโลยียักษ์ใหญ่อย่าง Microsoft และ Google ที่ต่างก็มีแนวโน้มที่จะให้ความสำคัญกับมูลค่าหุ้นของบริษัทตัวเองมากกว่าผลประโยชน์ในระยะยาวของมนุษยชาติ

ขอเชิญทุกท่านที่อยากทำความเข้าใจถึงเรื่องราวการให้กำเนิดของ A.I. ยุคใหม่และผลลัพธ์ที่กำลังจะตามมาจากการคิดค้นสิ่งประดิษฐ์ที่มีความสามารถในการชี้เป็นชี้ตายอนาคตของมนุษยชาติอ่านสรุปหนังสือ Supremacy เล่มนี้กันได้เลยครับ

 


 

ACT 1 : THE DREAM

 

Chapter 1. High School Hero

Sam Altman เติบโตขึ้นในครอบครัวฐานะปานกลางที่เมือง St. Louis ในรัฐ Missouri ที่ค่อนไปในทางอนุรักษ์นิยมและฉายแววความเป็นอัจฉริยะแบบรอบด้านมาโดยตลอดทั้งด้านวิชาการ ด้านภาษา ด้านกีฬาและด้านความเป็นผู้นำจากการเป็นกัปตันทีมโปโลน้ำและผู้นำกิจกรรมในการสร้างการรับรู้ถึง LGBTQ ในชั้นเรียนที่ตัวของเขาเองก็เปิดเผยถึงเพศสภาพความเป็นเกย์ของตัวเองอย่างมั่นใจไม่เหมือนกับชาวเกย์ในสมัยนั้น นอกจากนั้น เขายังเป็นนักโป๊กเกอร์ฝีมือฉกาจที่ทำเงินจนส่งตัวเองเรียนต่อได้แถมยังช่วยฝึกฝนให้เขามีความสามารถทางจิตวิทยาในการอ่านใจผู้คนอีกด้วย

จุดเริ่มต้นของความสนใจในธุรกิจสายเทคโนโลยีของ Sam Altman นั้นก็ใกล้เคียงกับผู้ก่อตั้งธุรกิจเทคโนโลยีคนอื่นๆด้วยการเข้าเรียนที่มหาวิทยาลัย Stanford ที่เขาก็เลือกสมัครเป็นนักวิจัยใน A.I. Lab ของมหาวิทยาลัย โดยต่อมาเขาก็ตัดสินใจร่วมกับเพื่อนคนหนึ่งไปเปิดธุรกิจ startup ชื่อ Loopt ในปี 2005 ที่ให้บริการ social media ในรูปแบบแผนที่ที่ผู้ใช้งานสามารถค้นหาตำแหน่งของเพื่อนแบบ real-time ได้โดยได้รับการสนับสนุนจากโครงการ Y Combinator ที่เป็นค่ายบ่มเพาะ startup รุ่นใหม่และเขาก็ฉายแววความเป็นนักธุรกิจผู้ลื่นไหลควบคู่กับการเป็นโปรแกรมเมอร์ที่ลงมือเขียนโค้ดด้วยตัวเองได้จนสามารถระดมทุนจากกองทุน venture capital และปิดดีลกับบริษัทโทรคมนาคมให้ติดตั้ง Loopt เป็นหนึ่งใน app ในเครื่องโทรศัพท์ในยุคก่อน App Store ได้สำเร็จ

แต่ Loopt นั้นก็ไม่ได้เติบโตอย่างที่คาดหวังจากการเสียฐานผู้ใช้บริการให้กับ Facebook ที่เติบโตอย่างก้าวกระโดดแซงหน้าไปได้และจากการที่ Loopt ถูกนำมาใช้อย่างผิดวิธีจากทั้งผู้ปกครองหรือสามีที่ต่างพยายามบังคับให้ลูกหรือภรรยาของตัวเองติดตั้ง Loopt เพื่อติดตามความเคลื่อนไหวของพวกเขาอยู่ตลอดเวลา จนสุดท้าย Sam Altman ก็ตัดสินใจขายกิจการ Loopt ไปในปี 2012 ด้วยมูลค่าเพียง 43 ล้านดอลลาร์และหันมาคิดทบทวนกับตัวเองใหม่ว่าธุรกิจอะไรที่เขาควรลงทุนลงแรงเพื่อสร้างผลลัพธ์เชิงบวกให้กับมนุษยชาติได้อย่างแท้จริง

 

Sam Altman ผู้ก่อตั้งและ CEO ของ OpenAI (source: VOX)

 

Chapter 2. Winning, Winning, Winning

Demis Hassabis เติบโตในบ้านของคุณพ่อชาวไซปรัสและคุณแม่ชาวสิงคโปร์ทางตอนเหนือของ London ประเทศอังกฤษและฉายแววความเป็นอัจฉริยะมาตั้งแต่วัยเด็กด้วยการเป็นเซียนหมากรุกที่ครั้งหนึ่งเคยไต่ขึ้นไปถึงอันดับ 2 ของโลกในกลุ่มเด็กที่อายุไม่เกิน 14 ปี ก่อนที่เขาจะรู้สึกเสียดายกับการใช้พลังสมองระดับหัวกะทิไปกับการแข่งหมากรุกที่ไม่ได้ช่วยให้โลกดีขึ้นและหันมาตั้งคำถามใหญ่ๆกับโลกว่าทำไมโลกยังมีสิ่งที่นักวิทยาศาสตร์ยังไม่สามารถอธิบายได้อยู่มาก ซึ่งเขาก็ได้คำตอบว่าโลกยังขาดมันสมองที่มีขีดความสามารถทางสติปัญญาที่เหนือกว่ามนุษย์ซึ่งอาจเป็นกุญแจสำคัญในการไขปริศนาของทุกสรรพสิ่งในจักรวาล

ตั้งแต่นั้นมา Demis Hassabis จึงเริ่มสนใจในเทคโนโลยี A.I. ที่ในสมัยนั้นถูกนิยมใช้ไปกับเกมคอมพิวเตอร์ที่ก็เป็นสิ่งที่เขาหลงใหลมาตั้งแต่เด็ก จนในที่สุดเขาก็ได้เข้าทำงานในบริษัทสร้างเกมชื่อดังอย่าง Bullfrog และโชว์ผลงานอันโดดเด่นอย่างการเป็นผู้สร้างเกมชื่อ Theme Park ที่เป็นเกมคอมพิวเตอร์แนวพระเจ้าที่ให้ผู้เล่นสามารถบริหารจัดการธุรกิจสวนสนุกโดยใช้ A.I. แบบเบื้องต้นในการจำลองพฤติกรรมของผู้คนในโลกเสมือนจริงนี้ด้วยวัยเพียง 17 ปี ซึ่ง Theme Park ที่เปิดตัวในปี 1994 ก็ขายได้ถึง 15 ล้านตลับและทำให้ Demis Hassabis กลายเป็นคนดังในวงการเกมคอมพิวเตอร์ก่อนที่เขาจะไปเรียนต่อที่ University of Cambridge

หลังจากเรียนจบและทำงานต่ออีกไม่นาน Demis Hassabis ก็ตัดสินใจเปิดบริษัทเกมคอมพิวเตอร์ของตัวเองชื่อ Elixir Studios ในปี 1998 ที่ซึ่งเขาก็ได้ใช้เวลากว่า 5 ปีในการผลิตเกมที่มีความทะเยอทะยานสูงอย่าง Republic: The Revolution ที่เป็นเกมแนวพระเจ้าที่ให้ผู้เล่นทำการสร้างการเคลื่อนไหวทางการเมืองเพื่อโค่นล้มผู้นำเผด็จการโดย Demis Hassabis ให้ความสำคัญอย่างมากในการเก็บรายละเอียดเชิงเทคโนโลยีของตัวละครมนุษย์ในเกมให้มีความสมจริงมากที่สุดด้วยเทคโนโลยี A.I. ในสมัยนั้นที่ค่อนข้างมาก่อนกาลจนละเลยการออกแบบเกมให้สนุกจนทำให้เกมของบริษัทของเขาไม่ค่อยประสบความสำเร็จและก็ทำให้เขาตัดสินใจปิดกิจการบริษัทในปี 2005 ซึ่งถือเป็นความพ่ายแพ้ครั้งใหญ่ครั้งแรกในชีวิตและทำให้ Demis Hassabis ตั้งเป้าหมายอย่างแน่วแน่ว่าจะมุ่งไปในการพัฒนาเทคโนโลยี A.I. อย่างเต็มตัว

 

Demis Hassabis ผู้ก่อตั้งและ CEO ของ DeepMind (source: Folha)

 

Chapter 3. Save the Humans

หลังจากการขายกิจการ Loopt ที่ทำเงินให้กับ Sam Altman ประมาณ 5 ล้านดอลลาร์ เขาก็ใช้เวลาช่วงหนึ่งปีแรกไปกับการพักผ่อนและเดินทางไปงานสัมมนาต่างๆก่อนที่จะกลับเข้าสู่ Silicon Valley อีกครั้งด้วยการร่วมงานในฐานะพาร์ทเนอร์ของ Y Combinator พร้อมกับการเปิดตัวกองทุน venture capital ของตัวเองชื่อ Hydrazine Capital ที่ก็เน้นลงทุนในบริษัท startup จาก Y Combinator อาทิ Reddit และ Asana ที่ในอนาคตก็มีส่วนสำคัญต่อการเติบโตของ Open AI และการลงทุนใน startup หลายบริษัทก็สร้างความมั่งคั่งที่เพิ่มขึ้นอย่างรวดเร็วให้กับ Sam Altman

ต่อมาไม่นาน Paul Graham ผู้ก่อตั้ง Y Combinator ก็ได้ตัดสินใจเลือก Sam Altman มารับหน้าที่เป็นประธานบริษัทแทนในปี 2014 จากความเชื่อในความอัจฉริยะเชิงกลยุทธ์ของชายหนุ่มวัย 30 ปีที่ก็มีประสบการณ์ในการบริหารธุรกิจ startup เพียงแห่งเดียวที่ก็ไม่ได้ประสบความสำเร็จอะไรขนาดนั้น ซึ่ง Sam Altman ก็พิสูจน์ให้ Silicon Valley เห็นถึงความเฉียบแหลมของเขาด้วยการขยับขยายขนาดและพา Y Combinator ออกจากการเป็นแค่ศูนย์บ่มเพาะ startup สายเทคทั่วไปมาสู่เทคโนโลยีที่กว้างขึ้นที่มีโอกาสสร้างความก้าวหน้าให้กับมนุษยชาติในอนาคตได้ยิ่งใหญ่กว่าเดิม อาทิ เทคโนโลยีพลังงานนิวเคลียร์ฟิวชั่นที่เขาเองก็ใช้เงินส่วนตัวลงทุนกว่า 375 ล้านดอลลาร์ให้กับบริษัท Helion Energy และเทคโนโลยี life science ที่เขาก็ลงทุน 180 ล้านดอลลาร์ในบริษัท Retro Biosciences ที่มีพันธกิจในการยืดอายุไขมนุษย์ได้อีก 10 ปี

การเป็นผู้นำของ Y Combinator ของ Sam Altman ก็ยังทำให้เขามองเห็นอนาคตได้อย่างชัดเจนกว่าผู้คนแทบทุกคนในโลกและตอกย้ำถึงความสำคัญของการพัฒนา A.I. ที่มีศักยภาพในการแก้ไขปัญหาใหญ่ๆของโลกได้แต่ก็มีศักยภาพในการทำลายล้างอารยธรรมมนุษย์หากไม่ได้รับการควบคุมจัดการที่ดีพอ ซึ่ง Sam Altman ก็มองว่าตนเองผู้มีทั้งความรู้ความเข้าใจ ความระมัดระวังและสติที่ปราศจากความกลัวนั้นเหมาะสมที่จะเป็นฮีโร่ผู้กำหนดชะตากรรมของ A.I. ให้กับมนุษย์

 

Chapter 4. A Better Brain

หลังจากการปิดตัวลงของ Elixir Studios ไปไม่นาน เส้นทางถัดมาที่ Demis Hassabis เลือกก็คือการไปเรึยนต่อปริญญาเอกด้าน neuroscience ที่ University College London ที่ซึ่งเขาได้ใช้เวลาไปกับการวิจัยกลไกการทำงานของสมองที่มีส่วนสำคัญอย่างมากต่อการพัฒนา A.I. ในอนาคตและทำให้เขาได้มารวมตัวกับเพื่อนอีก 2 คนที่มีความสนใจในการพัฒนา AGI (artificial general intelligence) ที่เป็น A.I. ที่มีความสามารถที่หลากหลายในรูปแบบเดียวกับมนุษย์อย่าง Shane Legg ผู้เชื่อมั่นว่า AGI และเทคโนโลยีแบบนิยาย sci-fi จะสามารถแก้ปัญหาใหญ่ๆของโลกได้และ Mustafa Suleyman ผู้ที่สนใจในแง่มุมของผลกระทบของ AI ต่อสังคมและมนุษยชาติเป็นหลัก ซึ่งทั้ง 3 คนก็ได้ตัดสินใจร่วมกันก่อตั้งบริษัท startup ชื่อ DeepMind ในปี 2010 เพื่อพัฒนา AGI ให้สำเร็จเป็นเจ้าแรกของโลกโดยมี Demis Hassabis รับบทเป็นซีอีโอ

ภารกิจแรกเริ่มของผู้ก่อตั้งของ DeepMind นั้นก็คือการหาเงินระดมทุนที่ซึ่งพวกเขาก็มุ่งหน้าไปที่ Silicon Valley เพื่อเข้าร่วมงานสัมมนาทางเทคโนโลยีและ A.I. จนได้รับเงินลงทุนจากนักลงทุนชื่อดังที่ต่างก็สนใจใน A.I. เป็นอย่างมากด้วยเหตุผลที่แตกต่างกัน โดยฝั่งหนึ่งก็คือ Peter Thiel ผู้ที่ต้องการเร่งสร้าง A.I. เพื่อรองรับเศรษฐกิจโลกที่จะเสื่อมถอยในระยะยาวและอีกฝั่งก็คือ Jaan Tallinn ผู้ก่อตั้ง Skype และ Elon Musk ที่ต้องการมีส่วนในการควบคุมการพัฒนา A.I. อย่างระมัดระวังเพื่อป้องกันไม่ให้มันหลุดออกมาเป็นอันตรายต่อโลก

แต่อย่างไรก็ตาม ธุรกิจของ DeepMind ที่พยายามพัฒนาบริการต่างๆที่ต่อยอดด้วย A.I. นั้นก็ไม่ได้ทำเงินได้มากเท่าไหร่ ในขณะเดียวกันกับที่การพัฒนาโมเดล A.I. ด้วยวิธี deep learning ที่ DeepMind เชี่ยวชาญนั้นก็กำลังกลายมาเป็นกระแสหลักในวงการเทคโนโลยีจากความสำเร็จของโมเดล deep learning ชื่อ AlexNet ในการแข่งขันแยกใบหน้าหมาและแมวโดย ImageNet ในปี 2012 จนทำให้บริษัทเทคโนโลยียักษ์ใหญ่ต่างพยายามซื้อตัวพนักงานของพวกเขาโดยให้เงินเดือนเป็น 3 เท่าจนทำให้ทีมผู้ก่อตั้ง DeepMind ต้องเริ่มมองทางเลือกในการขายกิจการเข้าไปเป็นส่วนหนึ่งของบริษัทเทคโนโลยียักษ์ใหญ่ก่อนที่บริษัทจะแตกสลายจากอำนาจเงินที่กดดันรอบทิศทาง

 

Chapter 5. For Utopia, For Money

เงื่อนไขสำคัญของการขายกิจการ DeepMind ของสามผู้ก่อตั้งก็คือสัญญาที่ว่าเทคโนโลยีของ DeepMind นั้นจะต้องไม่เกี่ยวพันกับอุตสาหกรรมสงครามและ DeepMind นั้นมีสิทธิในการสร้างบอร์ดบริหารจริยธรรมของ A.I. ที่มีอำนาจในการกำหนดขอบเขตการใช้งานของ A.I. เพื่อประโยชน์ของมนุษยชาติ ซึ่งแนวคิดนี้ก็ทำให้ Facebook ปฏิเสธข้อเสนอกว่า 800 ล้านดอลลาร์และทำให้เหล่าผู้ก่อตั้งปฏิเสธการขายกิจการให้กับ Elon Musk ผู้ที่เอาแน่เอานอนไม่ค่อยได้

โดยในท้ายที่สุด DeepMind นั้นก็ได้ถูก Google โดยการนำของ Larry Page ซื้อกิจการไปในปี 2014 ด้วยมูลค่ากว่า 650 ล้านดอลลาร์ ซึ่ง Google นั้นก็ถือเป็นบริษัทที่ยอมทำตามข้อตกลงของ DeepMind โดยส่วนหนึ่งเพราะว่า Google นั้นก็มี Google Brain ที่บริหารโดย Andrew Ng ในการพัฒนา A.I. เพื่อเพิ่มประสิทธิภาพให้กับโฆษณาที่เป็นรายได้หลักของบริษัทอยู่แล้วด้วยแนวคิด neural network ที่อาศัยการเรียนรู้และพัฒนาให้โมเดล A.I. ใหญ่และฉลาดขึ้นอย่างต่อเนื่องซึ่งก็เป็นวิธีการเดียวกันกับ DeepMind

การอัดฉีดเงินของ Google นั้นก็ได้แปลงโฉมให้ DeepMind กลายมาเป็นผู้ล่าเหล่านักวิจัย A.I. ยอดฝีมือจากทั้งรั้วมหาวิทยาลัยและบริษัทคู่แข่งด้วยเงินเดือนที่สูงปรี๊ดและสวัสดิการระดับหรูหรา (พนักงานคนหนึ่งเคยเขียนอีเมลขอให้บริษัทตัดส่วนหัวเขียวๆของสตรอว์เบอร์รีในบุฟเฟ่ต์สุดหรูที่โรงอาหารของบริษัทออกเพื่อให้กินง่ายขึ้นซึ่งเป็นการเพิ่มประสิทธิภาพในการทำงาน ซึ่งคำขอนี้ก็ได้รับการจัดการภายในสองวัน) โดยที่ผู้ก่อตั้ง DeepMind นั้นก็สามารถมุ่นมั่นไปที่การวิจัยและพัฒนาโมเดล A.I. เป็นหลักโดยไม่มุ่งเน้นแสวงหาผลกำไร โดยมีความเชื่อที่ว่าหากพวกเขาสามารถพัฒนา AGI ขึ้นมาสำเร็จได้จริงเป็นเจ้าแรกของโลกแล้ว เมื่อนั้นโลกที่ถูกกำหนดโดยผู้คุม A.I. ที่มีจริยธรรมอย่างพวกเขานั้นก็จะมีแต่ความอุดมสมบูรณ์จนผู้คนรวมถึงบริษัทอย่าง Google นั้นก็ไม่จำเป็นต้องคิดถึงเงินอีกต่อไป (ซึ่งแนวคิดนี้ก็ผลักดันให้ Sam Altman เร่งพัฒนา OpenAI ให้ชนะคู่แข่งทุกรายเหมือนกันเพราะความเชื่อว่าที่ว่าเขาเท่านั้นที่ควรจะเป็นผู้คุม A.I. ด้วยจริยธรรม)

แต่อย่างไรก็ตาม แนวคิดในการตั้งบอร์ดด้านจริยธรรมของ DeepMind นั้นก็ถูกล้มเลิกโดย Google ที่มีแนวคิดใหม่ในการสร้างบริษัทแม่อย่าง Alphabet ขึ้นมาครอบบริษัทลูกที่สามารถแยกตัวออกจาก Google มาเป็นบริษัทอิสระได้ แต่ท้ายที่สุดแนวคิดนี้ก็ไม่ได้นำมาใช้กับ DeepMind เสียที

 

Chapter 6. The Mission

วัฒนธรรมองค์กรของ DeepMind ในช่วงเริ่มต้นนั้นมีความเป็นนักวิชาการสูงมากและทำให้ Demis Hassabis สามารถขับเคลื่อนงานวิจัยสำคัญแบบไม่มีโมเดลธุรกิจมารองรับที่กลายมาเป็นซิกเนเจอร์ของ DeepMind อย่าง “reinforcement learning” ที่เป็นกระบวนการพัฒนาโมเดล A.I. โดยการปล่อยให้ A.I. ทดลองเรียนรู้ในระบบแบบปิด อาทิ การเล่นเกมส์อย่าง Breakout ที่ A.I. ต้องควบคุมฐานที่ต้องคอยรับและสะท้อนลูกบอลขึ้นไปชนบล็อคเพื่อเก็บแต้ม โดยกำหนดเป้าหมายให้ A.I. หาทางควบคุมเกมส์เพื่อทำแต้มให้ได้มากที่สุดด้วยตัวเอง ซึ่งก็ถือเป็นความก้าวหน้าของ A.I. ที่มีเป้าหมายแบบเฉพาะด้านเป็นอย่างมาก แต่แล้ว แนวทางในการค่อยๆพัฒนาโมเดล A.I. อย่างระมัดระวังของ DeepMind ก็ต้องเปลี่ยนแปลงไปสู่กระบวนการแข่งขันอันดุเดือดแห่งทศวรรษเมื่อ Demis Hassabis ได้รู้ถึงการมีอยู่ของ OpenAI

หลังจากการถูกปฏิเสธในการเข้าซื้อกิจการ DeepMind ไม่นาน ชายผู้กลายมาเป็นอภิมหาเศรษฐีของโลกอย่าง Elon Musk ก็ได้ตัดสินใจหาทางก่อตั้งบริษัท A.I. เป็นของตัวเองด้วยความเชื่อที่ว่า Larry Page แห่ง Google นั้นไม่มีความระมัดระวังในการสร้าง AGI ที่มากพอและความเกลียดชังในตัวของ Demis Hassabis ที่เขามองว่าเป็นดั่งวายร้ายของมนุษยชาติที่ก็เคยเผยไต๋ความชั่วด้วยการสร้างเกมส์ที่ให้ผู้เล่นเล่นเป็นผู้ร้ายที่มีแผนการยึดครองโลกมาแล้ว !! ประกอบกับความตระหนักรู้ที่ว่าบริษัทเทคโนโลยียักษ์ใหญ่นั้นต่างก็คว้าตัวนักวิจัย A.I. จากรั้วมหาวิทยาด้วยค่าตัวที่สูงลิ่วกันไปหมดจนไม่เหลือคนเก่งๆมาทำงานสายวิชาการเพื่ออนาคตอันปลอดภัยของมนุษยชาติแล้ว (นอกจากเงินเดือนแล้ว มหาวิทยาลัยก็มีข้อจำกัดด้านปริมาณการประมวลผลทางคอมพิวเตอร์ด้วย GPU ที่น้อยกว่าบริษัทเอกชนอย่างเทียบไม่ติดจนงานวิจัยในรั้วมหาวิทยาลัยนั้นช้าไม่ตอบโจทย์นักวิจัยเท่าการทำงานในภาคเอกชน)

โดย Elon Musk นั้นก็ได้ตัดสินใจตอบรับไอเดียของ Sam Altman ที่มีแนวคิดที่เหมือนกันในการลงทุนบริจาคเงินเพื่อก่อตั้ง OpenAI ในปลายปี 2015 โดยมีพันธกิจในการพัฒนา A.I. เพื่อมนุษยชาติโดยกำหนดให้ OpenAI เป็นองค์กรไม่แสวงหาผลกำไรที่มีแนวทางการพัฒนาโมเดล A.I. แบบ open source ที่เปิดเผยผลงานวิจัยบางส่วนสู่สาธารณะ ซึ่ง OpenAI นั้นก็สามารถใช้พันธกิจเพื่อโลกนี้ในการดึงดูดบุคลากรชื่อดังบางส่วนด้วยเงินเดือนที่ไม่สูงเว่อร์เท่าบริษัทเทคโนโลยียักษ์ใหญ่ได้ อาทิ Ilya Sutskever นักวิจัยมืออันดับต้นๆของวงการจาก Google Brain ที่ก็เคยทำงานใน DeepMind มาก่อน (สาเหตุหนึ่งที่ Demis Hassabis โมโห OpenAI มากก็คือการซื้อตัวพนักงานเก่าของ DeepMind ไปจำนวนมาก ไม่แพ้การที่ Elon Musk ชอบพูดถ่มถุยเขา)

แต่อย่างไรก็ตาม OpenAI โดยการนำของ Sam Altman ก็ไม่ประสบความสำเร็จเท่าไหร่และล้าหลัง DeepMind อยู่พอสมควร จน Elon Musk ทำเรื่องขอซื้อกิจการทั้งหมดเข้าไปเป็นส่วนหนึ่งของ Tesla ที่เขาเองก็คงได้ประโยชน์จากการใช้เทคโนโลยีพัฒนา A.I. ในการขับรถยนต์ไร้คนขับของ Tesla และควบคุมจรวดของ SpaceX ซึ่งเป็นสิ่งที่ผู้ร่วมก่อตั้งของ OpenAI ไม่ต้องการจนสุดท้าย Elon Musk ก็ถอนตัวออกจากบอร์ดในปี 2018 พร้อมกับเงินบริจาคที่เคยสัญญาว่าจะให้ถึง 1 พันล้านดอลลาร์ที่ให้มาจริงๆแค่ไม่ถึง 1 ใน 10 เพียงเท่านั้น ซึ่งการขาดการสนับสนุนทางการเงินจาก Elon Musk นั้นก็ทำให้ Sam Altman เปลี่ยนทิศทางของบริษัทครั้งใหญ่เพื่อความอยู่รอดโดยยอมทิ้งพันธกิจบางส่วนและพร้อมลงมือเข้าสู่โลกธุรกิจเพื่อแสวงหาผลกำไรอย่างจริงจัง

 


 

ACT 2 : THE LEVIATHANS

 

Chapter 7. Playing Games

ความหลักแหลมครั้งใหญ่ของ Demis Hassabis ที่สร้างชื่อ DeepMind ให้เป็นที่รู้จักไปทั่วโลกเกิดขึ้นในปี 2016 เมื่อเขาได้ตัดสินใจนำเอาโมเดล A.I. ชื่อ AlphaGo ที่ผ่านการฝึกฝนแบบ reinforcement learning ในการเล่น “หมากกระดาน” หรือ “โกะ” ที่ถูกยอมรับว่าเป็นเกมเชิงกลยุทธ์ที่ซับซ้อนที่สุดและมีจำนวนทางเลือกในการวางหมากมากกว่าจำนวนอะตอมในจักรวาลเสียอีกมาแข่งกับ Lee Sedol เซียนโกะชาวเกาหลีใต้ที่ได้รับการถ่ายทอดสดไปทั่วโลกโดยมีคนดูกว่า 2 ล้านคน ซึ่งการแข่งขันระหว่างมนุษย์กับ A.I. ครั้งนี้ก็สร้างปรากฏการณ์ซ้ำรอย Deep Blue ของ IBM ที่เอาชนะเซียนหมากรุก Garry Kasparov ได้ในปี 1997 เมื่อ AlphaGo สามารถเอาชนะ Lee Sedol ได้ 4 ใน 5 เกมและสร้างความตื่นเต้นให้กับโลกด้วยการวางหมากที่ 37 ในเกมที่ 2 ที่ถือเป็นการวางหมากที่เซียนโกะไม่เล่นกันแต่ก็ถือเป็นหมากสำคัญที่ทำให้ AlphaGo คว้าชัยในเกมนั้นซึ่งแสดงให้เห็นอย่างชัดเจนว่าปัญญาของ A.I. นั้นสามารถสร้างสรรค์เองได้และไม่จำเป็นต้องมีวิธีคิดที่เหมือนมนุษย์

ต่อมา Google ที่ต้องการกลับไปบุกตลาดในประเทศจีนใหม่อีกครั้งจนถึงขั้นยอมช่วยรัฐบาลจีนในการเซ็นเซอร์ข้อมูลล่อแหลมและสอดส่องผู้ใช้งานก็ได้ขอให้ Demis Hassabis จัดการแข่งขันโกะอีกครั้งในประเทศต้นกำเนิดโกะเพื่อสู้กับ Ke Jie เซียนโกะชาวจีนเบอร์หนึ่งของโลกซึ่งโมเดลใหม่ชื่อ Alpha Go Master ที่ใช้ชิปของ Google เพียงอันเดียวในการประมวลผลก็สามารถเอาชนะ Ke Jie ได้ทั้ง 3 เกม แต่ความคาดหวังของ Google ก็ไม่สัมฤทธิ์ผลเพราะประเทศจีนนั้นไม่ยอมถ่ายทอดสดการแข่งขันครั้งนี้ ซึ่งต่อมาประธานาธิบดี Xi Jinping ก็ออกมาประกาศก้องถึงแผนการใหญ่ในการเอาชนะชาติตะวันตกในการพัฒนา A.I. ให้ได้ภายในปี 2030 ผ่านบริษัทเทคโนโลยีอย่าง Baidu และ Alibaba ที่ต่างก็คว้าตัวพนักงานที่เคยทำงานใน Silicon Valley กลับสู่จีนแผ่นดินใหญ่จำนวนมาก

 

การแข่งขันระหว่าง Lee Sedol กับ Alpha Go ในปี 2016 (source: WIRED)

 

Chapter 8. Everything Is Awesome

ถึงแม้ว่าผู้คนจำนวนมากจะหวาดกลัวต่อผลกระทบของ A.I. ที่อาจเกิดขึ้นได้ในอนาคตเหมือนกับในหนัง sci-fi อย่าง Terminator ที่โลกถูกยึดครองโดยเหล่าหุ่นยนต์เหล็ก แต่ผู้คนส่วนใหญ่ก็มักมองข้ามความอันตรายของ A.I. ที่ก็เริ่มต้นขึ้นแล้วในระยะสั้นอย่าง “การตัดสินใจอย่างลำเอียง” ที่อาจส่งผลต่อชีวิตของมนุษย์ได้จริง อาทิ A.I. ของ Google ที่จับภาพใบหน้าของชาวแอฟริกันอเมริกันว่าเป็นภาพของกอริลล่า หรือ A.I. ของ Amazon ที่ใช้ในการอ่าน resume โดยให้คะแนนผู้สมัครงานผู้ชายมากกว่าผู้หญิง ไปจนถึง A.I. ชื่อ COMPAS ที่ใช้ตัดสินผู้ต้องหาในคดีที่มีแนวโน้มกำหนดโทษที่รุนแรงกว่าต่อคนผิวสี ทั้งนี้ก็เป็นเพราะว่าโมเดล A.I. แบบ machine learning ที่อาศัยการป้อนข้อมูลให้โมเดลทำการเรียนรู้นั้นมักมีนักวิจัยหรือวิศวกรชายผิวขาวเป็นผู้ควบคุมและพวกเขาก็มักไม่คิดถึงความลำเอียงทางเพศและสีผิวจนป้อนข้อมูลที่มีความลำเอียงเหล่านั้นให้ A.I. เอาไปใช้ต่อ โดยยิ่งโมเดล A.I. มีความซับซ้อนเท่าไหร่ก็ยิ่งอธิบายยากว่าความลำเอียงเกิดจากตรงไหนและถึงแม้ว่าบริษัทเทคโนโลยีอย่าง Google จะมีทีมงานด้านจริยธรรมโดยเฉพาะก็ไม่ช่วยอะไรเพราะเสียงอันน้อยนิดของพวกเขานั้นไม่มีทางสู้กับโอกาสในการทำกำไรโดยไม่สนต่อจริยธรรมสีเทาๆได้เลย

 

Chapter 9. The Goliath Paradox

ต้นกำเนิดของตัว T ในชื่อของ ChatGPT ที่เป็นตัวย่อของคำว่า “transformer” ซึ่งเป็นโมเดลในการแปลงข้อมูลชุดหนึ่งมาเป็นข้อมูลอีกชุดหนึ่งได้โดยมีทั้งบริบทที่แม่นยำและภาษาที่ใกล้เคียงกับมนุษย์นั้นเริ่มต้นขึ้นภายในบริษัทยักษ์ใหญ่อย่าง Google ในปี 2017 โดยกลุ่มนักวิจัยรวมทั้งหมด 8 คนที่ต่างก็มองเห็นโอกาสในพัฒนาโมเดล A.I. ที่สามารถอ่านภาษาและชุดข้อมูลได้อย่างรวดเร็วโดยเข้าใจในบริบทมากขึ้น อาทิ ความเข้าใจคำว่า “it” ในประโยคที่ว่า “The animal didn’t cross the street because it was too tired.” นั้นหมายถึงสัตว์เพราะว่ามันเหนื่อยได้ แต่ถ้าเปลี่ยนคำว่า “tired” เป็น “wide” แล้วจะทำให้ “it” หมายถึงถนนที่มีความกว้างได้ ซึ่งถือเป็นนวัตกรรมครั้งใหญ่ในโลก A.I. ที่แต่เดิมโปรแกรมอย่าง chatbot รุ่นก่อนๆและ Google Translate นั้นสามารถทำความเข้าใจและโต้ตอบอย่างแม่นยำได้เพียงกับแค่ประโยคที่มีความหมายชัดเจนทีละประโยคเท่านั้น ในขณะที่ transformer สามารถเชื่องโยงบริบทตลอดทั้งบทสนทนาได้ ซึ่งทีมนักวิจัยของ Google ก็ได้ตีพิมพ์งานวิจัยนี้ขึ้นโดยใช้ชื่อว่า “Attention Is All You Need” ที่สื่อถึงโมเดล A.I. ที่เข้าใจคำต่างๆที่มันควรจะให้ความสนใจได้อย่างถูกต้องและงานตีพิมพ์ครั้งนี้ก็เป็นจุดเริ่มต้นของการแข่งขันกันสร้างโมเดล A.I. ทางภาษาที่ใกล้เคียงกับมนุษย์มากยิ่งขึ้น ซึ่งต่อมา Google ก็นำเอา transformer ไปใช้พัฒนาโมเดล AI ธุรกิจของตัวเอง อาทิ BERT ที่เป็นโมเดล AI ที่เข้าใจบริบทของคำถามที่คนถาม search engine มากขึ้น

แต่ถึงแม้ว่า Google จะเป็นผู้คิดค้นเทคโนโลยี transformer นี้ได้เป็นที่แรก แต่ Google นั้นก็พลาดโอกาสในการเป็นผู้นำในการพัฒนาต่อยอดเทคโนโลยีนี้ไปอีกขั้นจากแนวทางในการบริหารกลยุทธ์ของบริษัทที่ต้องการรักษารายได้ก้อนสำคัญจากโฆษณาใน search engine ที่โมเดล A.I. แบบเดียวกับ ChatGPT นั้นสามารถเข้ามาแย่งชิงส่วนแบ่งทางการตลาดได้และมีความเสี่ยงในการส่งผลกระทบในแง่ลบที่อาจทำให้ลูกค้าผู้ลงโฆษณาหนีจากไปได้หากโมเดล A.I. ทำอะไรที่ไม่น่าอภิรมย์ โดยต่อมาทีมนักวิจัยทั้ง 8 ก็ลาออกและแยกย้ายไปตั้งบริษัท startup ด้าน A.I. ของตัวเองซึ่งก็เป็นไปตามธรรมเนียมปฏิบัติของ Google ที่มักฉุดรั้งไม่ให้นวัตกรรมที่มีความเสี่ยงได้เติบโตและผลักดันให้พนักงานออกไปตั้งธุรกิจของตัวเองโดยหากประสบความสำเร็จก็ค่อยเลือกที่จะซื้อกิจการธุรกิจ startup เหล่านั้นต่ออีกทีหนึ่ง

 

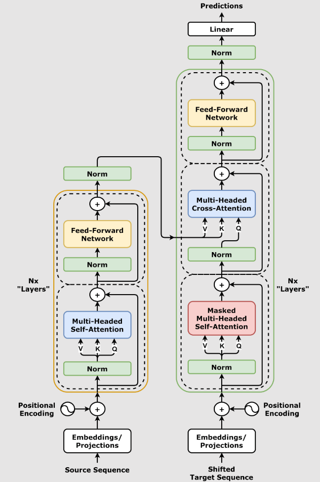
โครงสร้างของ Transformer ที่ประกอบด้วย encoder และ decoder (source: Wikipedia)

 


 

ACT 3 : THE BILLS

 

Chapter 10. Size Matters

บริษัทที่มองเห็นโอกาสในการต่อยอดโมเดล transformer ของ Google ก็คือ OpenAI โดยการนำทีมของ Ilya Sutskever วิศวกรด้าน A.I. ระดับดวงดาวของโลกที่มองเห็นโอกาสในการพัฒนาโมเดลใหม่ที่นอกจากจะเข้าใจบริบทของภาษาได้อย่างดีที่ต่อยอดจาก transformer แล้วก็ยังสามารถสร้างภาษาโต้ตอบที่แม่นยำและมีความเป็นมนุษย์มากยิ่งขึ้น โดยทีมวิศวกรของ OpenAI ก็ได้ทำการแก้ไขโมเดล transformer ที่แต่เดิมแยกส่วนของโมเดลการรับข้อมูล (encoder) กับโมเดลการปล่อยข้อมูล (decoder) ออกจากกันให้เหลือเป็นโมเดลเดียวกันที่ทำหน้าที่ทั้งอ่านและโต้ตอบได้อย่างลื่นไหลกว่าและพัฒนาในส่วนการสร้างข้อมูลโต้ตอบให้มีประสิทธิภาพขึ้นกว่าเดิม ไปพร้อมๆกับการใส่ชุดข้อมูลจำนวนมหาศาลที่ให้โมเดลทำการฝึกฝนด้วยตัวเองผ่านการอ่านรูปประโยคจำนวนมากจนเชี่ยวชาญว่าคำแต่ละคำมักมีความเชื่อมโยงกับคำไหนบ้างจนทำให้โมเดลนี้ที่มีชื่อว่า “generatively pre-trained transformer” หรือ “GPT” สามารถพยากรณ์คำพูดโต้ตอบได้อย่างแม่นยำมากขึ้นเรื่อยๆ ซึ่ง OpenAI ก็ทำการอัพเกรดโมเดลในแต่ละครั้งด้วยการป้อนข้อมูลที่ใหญ่ขึ้นๆซึ่งก็ยิ่งทำให้โมเดลฉลาดเชื่อมโยงคำพูดเป็นรูปประโยคมากขึ้นอย่างต่อเนื่อง

 

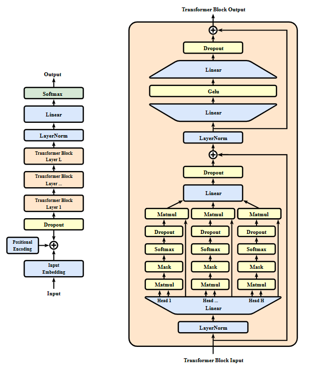
โครงสร้างของโมเดล GPT (source: Wikipedia)

 

วิธีนี้การฝึกฝนโมเดล GPT นี้ก็แตกต่างจากโมเดล supervised learning ทั่วไปที่นักวิจัยต้องทำการเตรียมข้อมูลพร้อมเฉลย (label) ว่าข้อมูลแต่ละชุดนั้นคืออะไรเพื่อให้โมเดลอ่านและทบทวนว่าสิ่งที่มันคำนวณถูกต้องหรือไม่ซึ่งก็อาจเป็นวิธีที่แม่นยำกว่าในเรื่องแคบๆ แต่ก็ไม่สามารถขยาย scale ของโมเดลได้เพราะด้วยข้อจำกัดที่ต้องอาศัยมนุษย์เป็นคนเตรียมข้อมูลและไม่เหมาะกับการสร้างโมเดลอันซับซ้อนอย่างการทำความเข้าใจภาษามนุษย์ (natural language processing) ที่ต้องการข้อมูลจำนวนมหาศาล

ในขณะเดียวกันกับที่ GPT เริ่มกลายมาเป็นเทคโนโลยีเอกของบริษัท ปัญหาด้านการเงินที่ไร้เงินบริจาคเดิมจาก Elon Musk ก็ทำให้ Sam Altman ตัดสินใจยอมทิ้งคำสัญญาบางส่วนของ OpenAI และวางโครงสร้างองค์กรใหม่ในปี 2019 โดยสร้าง OpenAI บริษัทแม่ที่มีพันธกิจไม่แสวงหาผลกำไรมาครอบ OpenAI บริษัทลูกที่กลายมาเป็นบริษัททำกำไรแบบมีเพดาน (capped profit) โดยมีเงื่อนไขที่ล้ำโลกว่าจะเลิกทำกำไรเมื่อ OpenAI ประสบความสำเร็จในการพัฒนา AGI แล้วด้วยความเชื่อของ Sam Altman ว่า AGI จะสร้างความมั่งคั่งให้กับมนุษย์ทุกคนจนไม่ต้องคิดถึงเงินและธุรกิจในรูปแบบเดิมอีกต่อไป ซึ่งในปีเดียวกัน OpenAI ก็ได้ทำสัญญา strategic partnership กับ Microsoft ที่มอบเงินให้กว่า 1,000 ล้านดอลลาร์ที่ส่วนหนึ่งเป็นเครดิตในการใช้บริการ Microsoft Azure ซึ่งเป็นระบบ cloud computing ที่ OpenAI จำเป็นต้องใช้ในการรันโมเดล A.I. อย่างมีประสิทธิภาพ โดยแลกกับสิทธิ์ของ Microsoft ในการ license โมเดล A.I. ของ OpenAI ที่ซีอีโอของ Microsoft อย่าง Satya Nadella มองเห็นว่าจะช่วยให้บริการ Microsoft Azure มีคุณค่าต่อลูกค้ามากยิ่งขึ้น (Microsoft เองก็มีการพัฒนาด้าน A.I. แต่ก็ไม่ค่อยประสบความสำเร็จและเคยมีเหตุการณ์ดราม่าของ chatbot ที่ชื่อ Tay ที่ Microsoft ปล่อยไปใน Twitter ที่ตัวมันก็เรียนรู้จากข้อมูลด้านมืดและเริ่มทำตัวเหยียดเพศและนิยม Hitler จนต้องปิดตัวภายในเพียงแค่ 16 ชั่วโมง)

ถึงแม้ว่า OpenAI จะเปลี่ยนไปจากจุดเริ่มต้นของการก่อตั้งบริษัท แต่ Sam Altman ก็ยังคงสามารถขายวิสัยทัศน์ในการเป็นผู้สร้าง AGI เป็นคนแรกของโลกให้กับเหล่าวิศวกรที่เชื่อว่าหาก AGI ตกอยู่ในมือของ DeepBlue หรือบริษัทเทคโนโลยีของจีนแล้วจะนำมาซึ่งหายนะ โดยยอมปิดตาข้างหนึ่งต่อผลกระทบในระยะสั้นที่เกิดจากการปล่อยโมเดล A.I. เข้าสู่ตลาดเพราะเชื่อว่าเส้นทางเหล่านั้นคือสิ่งที่ต้องจ่ายเพื่อจุดหมายปลายทางอันสวยหรูของ AGI

 

Sam Altman กับ Satya Nadell ซีอีโอคนที่ 3 ของ Microsoft (source: Bloomberg News)

 

 

Chapter 11. Bound to Big Tech

ไม่ใช่ทุกคนใน OpenAI ที่ยอมรับได้ในการตัดสินใจเปลี่ยนทิศทางบริษัทของ Sam Altman โดยเฉพาะสองบุคลากรอันทรงคุณค่าอย่าง Dario Amodei วิศวกรที่กำลังทำงานวิจัยพัฒนาโมเดล GPT-3 และ Daniela Amodei น้องสาวที่รับผิดชอบงานสายความปลอดภัยและนโยบายที่ทั้งคู่ต่างก็ตัดสินใจลาออกในปี 2021 เพื่อไปก่อตั้งบริษัท startup ด้าน AI ชื่อ Anthropic ที่มีรูปแบบองค์กรแบบ public-benefit company ที่ให้ความสำคัญต่อผลลัพธ์ทางสังคมเท่าเทียมกับผู้ถือหุ้นในรูปแบบเดียวกับบริษัทอย่าง Ben and Jerry’s โดยมีเป้าหมายในการพัฒนา A.I. อย่างปลอดภัยซึ่งก็ได้รับเงินลงทุนอย่างรวดเร็วตั้งแต่ต้นและต่อมาก็ยอมรับเงินลงทุนจาก Google และ Amazon ไม่แตกต่างจากที่ OpenAI ทำและกลายมาเป็นผู้เล่นรายสำคัญอีกรายของการแข่งขันพัฒนา A.I. ของโลก

ไม่แตกต่างจาก OpenAI ที่ต้องพึ่งบริษัทเทคโนโลยียักษ์ใหญ่ ความหวังในการแยกบริษัท DeepMind ออกจาก Google ก็เป็นอันจบลงในปี 2019 เมื่อ Sundar Pichai ได้ก้าวขึ้นมารับตำแหน่งซีอีโอของ Alphabet และตัดสินใจยกเลิกแนวคิดในการปล่อย DeepMind เป็นอิสระและแนวคิดของการมีบอร์ดด้านจริยธรรมออกไปทั้งหมด ซึ่งก็มีการวิจารณ์อย่างหนาหูจากพนักงานว่า Demis Hassabis และทีมผู้ก่อตั้งถูก Google หลอกยื้อเวลาให้เชื่อว่าจะทำตามต้องการและค่อยๆเชื่อมประสานโมเดลธุรกิจระหว่าง Google กับ DeepMind จนไม่สามารถแยกออกจากกันได้อีกต่อไป โดยต่อมา Mustafa Suleyman ผู้ที่เชื่อมั่นในแนวคิดการพัฒนา A.I. อย่างระมัดระวังที่สุดก็ได้แยกทางจาก DeepMind และรับหน้าที่เป็น VP of A.I. ให้กับ Google โดยเขาเริ่มมองเห็นว่า Google คือบริษัทยักษ์ใหญ่ที่มีกลไกในการป้องกันความชั่วร้ายอยู่แล้ว (อาทิ การประท้วงของพนักงานตอนที่ทำให้ Google ตัดสินใจยกเลิกดีลกับกระทรวงกลาโหมของสหรัฐอเมริกา) ซึ่งต่อมา Mistafa Suleyman ก็ลาออกไปก่อตั้งบริษัท startup ของตัวเองชื่อ Inflection AI ในปี 2022 ร่วมกับ Reid Hoffman ผู้ก่อตั้ง LinkedIn ก่อนที่ Microsoft จะซื้อตัวของเขาและทีมงานไปก่อตั้ง Microsoft AI ในปี 2024

 

Chapter 12. Myth Busters

แตกต่างจากที่ผู้คนส่วนใหญ่อาจคิดว่าโมเดล A.I. ประมวลภาษา (large language model หรือ LLM) อย่าง BERT ที่ทำความเข้าใจบริบทและคอยเติมประโยคให้กับผู้ใช้งาน search engine ของ Google หรือโมเดล chatbot ที่สามารถโต้ตอบกับผู้ใช้งานได้อย่างอิสระ ไปจนถึง ChatGPT นั้นมีความเข้าใจในสิ่งที่โมเดลเหล่านั้นโต้ตอบกลับมา โมเดล LLM นั้นล้วนแล้วแต่อาศัยการคำนวณเพื่อ “พยากรณ์” คำตอบเป็นคำหรือประโยคต่อไปจากบริบทที่มันตรวจจับได้และความเชื่อมโยงจากข้อมูลประโยคนับล้านล้านที่ถูกป้อนเพื่อใช้ในการฝึกฝนเพียงเท่านั้นและไม่ได้ใกล้เคียงกับ AGI แต่อย่างใด แต่โมเดล LLM ก็เริ่มส่งผลต่อโลกในชีวิตจริงอย่างชัดเจนเมื่อผู้คนจำนวนมากต่างเชื่อว่าโมเดล A.I. เหล่านั้นพูดความจริง แม้กระทั่ง หนึ่งในวิศวกรของ Google ที่ก็เคยพยายามหาทนายความให้โมเดล chatbot ชื่อ LaMDA เพราะเขาเชื่อว่ามันมีการตระหนักรู้จริงๆและต้องการให้สิทธิแก่โมเดลที่บอกว่ามันกลัวการถูก shut down

ซึ่งปัญหาของความสมจริงของ A.I. ที่อาจทำให้ผู้คนจำนวนมากเชื่อในข้อมูลที่ผิดๆนั้นก็มีต้นตอจากแนวคิดในการพัฒนาโมเดลให้ฉลาดขึ้นและเหมือนมนุษย์มากขึ้นด้วยการเพิ่มจำนวนการป้อนข้อมูลให้โมเดลเหล่านี้อ่านโดยไม่ได้รับการกลั่นกรองด้านจริยธรรม โดยเฉพาะการใช้ข้อมูลในโลกอินเตอร์เน็ตที่ผู้ใช้งานมักเป็นวัยรุ่นชายที่ใช้ภาษาอังกฤษ มีฐานะดีหน่อยและมักทำตัวนักเลงคีย์บอร์ดหรือเหยียดผู้คนในเรื่องต่างๆ จนทำให้โมเดล LLM นั้นจดจำความเชื่อมโยงที่เต็มไปด้วยความลำเอียงต่อเพศหญิง คนผิวสี ศาสนาอิสลามและอีกมากมายที่หากถูกปล่อยไปอย่างกว้างขวางก็สามารถสร้างความเสียหายต่อสังคมได้

โดยปัญหาใหญ่ที่สุดในการควบคุมจำกัดวงความเสียหายจากการพัฒนาโมเดล LLM อย่างไร้จริยธรรมนั้นก็คือการขาดกฎหมายในการคุ้มครองเรื่องนี้อย่างชัดเจนและการขาดความสนใจจากสื่อที่มักให้ความสำคัญกับภัยร้ายของ A.I. ในหนัง sci-fi ที่อาจเกิดขึ้นในอนาคตมากกว่าภัยเงียบที่เริ่มเกิดขึ้นแล้ว ซึ่งตอนนี้มนุษยชาตินั้นก็เหลือที่พึ่งเพียงแค่กลไกในการตรวจตราตัวเองของบริษัทเทคโนโลยียักษ์ใหญ่ที่ก็คาดหวังอะไรไม่ค่อยได้จากการที่บริษัทเหล่านี้ใช้งบเพียงเล็กน้อยในการจ้างทีมงานด้านจริยธรรมและยังไม่ให้อำนาจแก่ทีมงานเหล่านั้นเสียอีก โดย Google ก็เคยมีดราม่าในเรื่องนี้เมื่อบริษัทตัดสินใจไล่พนักงานหญิงฝ่ายจริยธรรมออกสองคนเมื่อพวกเธอพยายามตีพิมพ์เผยแพร่ปัญหาความลำเอียงของโมเดล LLM และฟากฝั่ง OpenAI เองก็เริ่มไม่ยอมเปิดเผยข้อมูลที่พวกเขาใช้ฝึกฝนโมเดล GPT-3 โดยอ้างว่าบริษัทมีกระบวนการตรวจสอบมาแล้วแต่บุคคลภายนอกก็ไม่สามารถตรวจสอบได้อยู่ดี

 


 

ACT 4 : THE RACE

 

Chapter 13. Hello, ChatGPT

ปี 2022 ถือเป็นปีแห่งการปล่อยของของ OpenAI ที่เริ่มต้นจากโมเดล GitHub Copilot ที่เป็นโมเดล generative A.I. ที่ช่วยแนะนำและเติมภาษาโปรแกรมมิ่งให้กับเหล่าโปรแกรมเมอร์บนแพลตฟอร์ม GitHub ที่เป็นแหล่งรวมตัวของเหล่าโปรแกรมเมอร์ที่มี Microsoft เป็นเจ้าของ ซึ่ง GitHub Copilot นั้นก็ใช้โมเดลแบบเดียวกับ GPT-3.5 ที่ได้รับการฝึกฝนจากโค้ดใน GitHub จนสามารถทำความเข้าใจภาษาการเขียนโปรแกรมที่มีตรรกะได้อย่างแม่นยำเหมือนกับมนุษย์และช่วยลดงานให้กับเหล่าโปรแกรมเมอร์ได้จริง ซึ่งความเข้าใจภาษาเชิงตรรกะอย่างโค้ดโปรแกรมมิ่งได้นั้นก็เป็นการแสดงให้เห็นถึงความมีตรรกะของปัญญาประดิษฐ์นี้ได้ดีเหมือนกับที่มนุษย์มักชื่นชมเด็กที่เขียนโปรแกรมเป็นว่าอัจฉริยะ

ต่อมาในช่วงกลางปี 2022 นั้นก็มีข่าวใหญ่อีกครั้งของ OpenAI ด้วยการเปิดตัวโมเดล DALL-E 2 ที่เป็นการนำเอาโมเดล GPT-3 มาเติมขีดความสามารถในการวาดภาพจนเกิดเป็น generative A.I. ที่สามารถวาดภาพตามคำสั่งได้อย่างน่ามหัศจรรย์ที่ก็สร้างกระแสในโลกอินเตอร์เน็ตที่ผู้คนมากมายต่างแห่กันมาสั่งให้ DALL-E 2 วาดภาพตลกต่างๆ ซึ่ง OpenAI ก็เร่งเปิดให้ผู้คนทั่วไปใช้งานได้อย่างรวดเร็วและมีมาตรการควบคุมความปลอดภัยอยู่บ้างในการป้องกันไม่ให้มีภาพ 18+ หรือลดความลำเอียงต่างๆออก

แต่เหตุการณ์ที่สั่นสะเทือนโลกจริงๆนั้นเกิดขึ้นในเดือนพฤศจิกายน 2022 เมื่อ OpenAI ได้ทำการเปิดตัว chatbot ที่ชื่อ ChatGPT ที่มีความสามารถในการโต้ตอบและทำตามคำสั่งเชิงภาษาได้อย่างน่าอัศจรรย์ อาทิ การตอบคำถาม การเขียนเรียงความ การแต่งเพลงและการเขียนกลอน จนกลายเป็น viral ไปทั่วโลกและสร้างฐานผู้ใช้งานกว่า 1 ล้านคนภายใน 1 สัปดาห์และมีฐานผู้ใช้งานกว่า 100 ล้านคนต่อสัปดาห์ได้ตั้งแต่ในช่วงต้นปี 2024 โดย ChatGPT นี้ก็คือ generative A.I. ที่ถูกพัฒนาต่อยอดจากโมเดล GPT-3.5 ที่ OpenAI เลิกเปิดเผยรายละเอียดและก็ถูกเร่งปล่อยออกมาโดยไร้กลไกควบคุมที่สร้างแรงกระเพื่อมทั้งทางสังคมและการแข่งขันในวงการ A.I เป็นอย่างมากที่กลับมาร้อนระอุอีกครั้ง

 

ตัวอย่างคำสั่งใน ChatGPT ที่ตอนนี้สามารถสร้างรูปจากโมเดล DALL-E ได้แล้ว (source: OpenAI)

 

โดยบริษัทที่หน้าชาที่สุดหลังการเปิดตัว ChatGPT ก็หนีไม่พ้น Google ผู้คิดค้นโมเดล transformer และมีโมเดล LLM ชั้นยอดอยู่แล้วอย่าง LaMDA ที่พยายามปกป้องรายได้จากโฆษณาใน search engine ของตัวเองจนพลาดท่าตามหลัง OpenAI ที่มีพนักงานแค่ 200 คนจนก่อให้เกิดความเสี่ยงต่อรายได้ครั้งใหญ่ที่ผู้คนอาจจะเลิกถาม Google ที่มักได้คำตอบในรูปของ link ที่ต้องกดอ่านต่อเองและยังเต็มไปด้วยโฆษณาโดยหันมาเลือกถาม ChatGPT ที่ได้คำตอบเป้ะๆสั้นๆและเป็นมิตรในทันที จนท้ายที่สุด Sundar Pichai ก็ต้องเร่งปัดฝุ่นพัฒนา chatbot ชื่อ Bart ที่ต่อยอดจากโมเดล LaMDA มาแข่ง ในขณะที่ Microsoft ก็รีบใช้ ChatGPT มาเสริมใน Bing เพื่อหวังแย่งส่วนแบ่งการตลาด search engine และ OpenAI ก็รีบเปิดตัวบริการแบบเรียกเก็บค่าบริการเพิ่มเพื่อใช้งาน ChatGPT ด้วยโมเดล GPT-4 ใหม่ล่าสุด

ขณะเดียวกัน Demis Hassabis ก็หน้าชาไม่แพ้กันเมื่อเขาค้นพบว่าแนวทางในการวิจัยและพัฒนาโมเดล A.I. เชิงวิชาการของ DeepMind อาทิ AlphaFold ที่ใช้พยากรณ์การพับของโมเลกุลโปรตีนซึ่งก็ทำให้เขาได้รับรางวัล Nobel สาขาเคมีในปี 2024 นั้นกลับไม่ได้รับกระแสความนิยมเท่ากับโมเดลแบบเน้นอ่านข้อมูลเยอะๆโดยไร้การควบคุมอย่าง ChatGPT ที่ก็ใช้วิธีเร่งเปิดบริการสู่สาธารณะเพื่อเก็บข้อมูลก่อนใครของ OpenAI จนในที่สุด Google ก็ตัดสินใจควบรวม Google Brain ที่เป็นหน่วยงานพัฒนา A.I. ให้กับธุรกิจของ Google กับ DeepMind มาเป็น Google DeepMind และตั้ง Demis Hassabis เป็นผู้ดูแลหน่วยงานใหม่นี้โดยมีพันธกิจสำคัญในการพัฒนา A.I. เพื่อธุรกิจหลักของ Google ซึ่งรวมไปถึงการพัฒนาโมเดลคู่แข่งหลักของ ChatGPT ที่มีชื่อว่า Gemini

 

โมเดล AlphaFold สำหรับพยากรณ์รูปร่างของโมเลกุล (source: AlphaFold)

 

Chapter 14. A Vague Sense of Doom

แนวคิดที่แพร่หลายในหมู่คนทำงานใน Silicon Valley โดยเฉพาะในบริษัทที่กำลังพัฒนา A.I. อยู่ก็คือ “effective altruism” ที่ว่าด้วยการสร้างประโยชน์ให้กับโลกอย่างมีประสิทธิภาพสูงสุดด้วยการลงมือทำงานหนักเพื่อสร้างความมั่งคั่งจนมากพอที่จะบริจาคหรือลงทุนในนวัตกรรมที่สามารถช่วยเหลือผู้คนเป็นวงกว้างได้ จนเกิดเป็นกระแสให้กลุ่มนักธุรกิจสายเทคที่ประสบความสำเร็จแล้วแห่กันนำเงินมาลงทุนในบริษัท A.I. ที่มีแนวคิดด้านความปลอดภัยกันเป็นจำนวนมาก ซึ่ง Sam Altman ก็เชื่อมั่นในแนวคิดนี้และพยายามสร้างรายได้อันมหาศาลให้กับ OpenAI เพื่อเป็นทางผ่านในการพัฒนา AGI ที่เขาเชื่อว่าจะสามารถแก้ปัญหาทั้งหมดของโลกได้ ซึ่งก็ช่วยสร้างรายได้อันมหาศาลให้กับ Microsoft ที่ลงทุนเพิ่มอีก 10 พันล้านดอลลาร์เพื่อถือหุ้น 49%

ในขณะเดียวกัน แนวคิดที่แสดงความกังวลต่อ A.I. จากเหล่านักลงทุนในบริษัท A.I. อย่าง Elon Musk และอีกมากมายนั้นต่างก็วาดภาพโลกที่มนุษย์อาจสูญพันธุ์จาก AGI ในอนาคตที่น่ากลัวเหมือนภาพยนตร์ sci-fi ซึ่งก็ถือเป็นยุทธวิธีชั้นเลิศในการเบี่ยงเบนความสนใจของรัฐบาลกับสื่อออกจากปัญหาของ A.I. ที่เกิดขึ้นแล้วในปัจจุบันโดยเฉพาะกับ ChatGPT และโมเดล LLM ที่กำลังถูกเร่งพัฒนามากมายที่สร้างผลเสียต่อสังคมอย่างเนืองแน่น ได้แก่ การเปลี่ยนโครงสร้างของแรงงานครั้งใหญ่ที่งานจำนวนมากนั้นสามารถถูกแทนที่ด้วยการใช้ ChatGPT หรือ DALL-E เป็นผู้ช่วยที่เริ่มเกิดขึ้นแล้วในหลายวงการ การตัดสินใจอย่างลำเอียงของโมเดลอย่าง ChatGPT ที่อิงชุดข้อมูลที่ลำเอียงมาใช้ในการพัฒนาโมเดลที่อาจตัดสินชะตาชีวิตของกลุ่มคนผิวสีและเพศหญิงอย่างลำเอียงได้ การตอบคำถามด้วยข้อมูลที่ผิดๆอย่างมั่นใจของ ChatGPT ที่ก็ทำให้เกิดปัญหาความเข้าใจผิดมาแล้วมากมาย อาทิ กรณีที่ทนายใช้ข้อมูลผิดๆจาก ChatGPT ในการยื่นต่อศาลซึ่งก็โชคดีที่โดนตรวจสอบแล้วเจอก่อนที่ศาลจะตัดสินใจอย่างผิดพลาด ไปจนถึง ความกังวลที่ว่าโมเดลอย่าง ChatGPT นั้นอาจทำให้มนุษย์ใช้สมองในด้านภาษาและการวางแผนน้อยลงจนเกิดความถดถอยเชิงพัฒนาการทางสมองได้ในระยะยาวไม่แตกต่างจากคอมพิวเตอร์และ Google ที่ทำให้ทักษะความจำระยะสั้นของมนุษย์แย่ลง

ซึ่งกลไปในการออกกฎระเบียบในปัจจุบันนั้นก็ไม่มีแนวทางที่ชัดเจนเลยในการควบคุมบริษัท A.I. ในระยะสั้น ที่จริงๆควรเริ่มต้นอย่างง่ายๆด้วยการออกกฎหมายให้บริษัท A.I. ต้องเปิดเผยข้อมูลที่โมเดลใช้ในการฝึกฝนอย่างโปร่งใสและตรวจสอบได้ (ซึ่งบริษัท A.I. ก็มักอ้างว่ากลัวคู่แข่งจะเอาข้อมูลไปใช้ แต่จริงๆแล้วน่าจะกลัวการถูกตรวจสอบและฟ้องร้องเรื่องต่างๆ อาทิ ลิขสิทธิ์ ซะมากกว่า) โดยมีเพียงสหภาพยุโรปเท่านั้นที่มีแผนออกกฎหมายควบคุมโมเดล generative A.I. ในช่วงปี 2025 ซึ่งก็ช้าและยังไม่รู้ว่าจะเปลี่ยนแปลงอะไรได้ขนาดไหน

 

ตัวอย่างความลำเอียงของ ChatGPT ต่อสีผิวที่ยังคงซ่อนเร้นอยู่ในโมเดล (source: Fox Business)

 

Chapter 15. Checkmate

เหตุการณ์ที่แสดงให้เห็นถึงพลังอำนาจอันมหาศาลของบริษัทเทคโนโลยีและโลกแห่งทุนนิยมที่ส่งอิทธิพลต่อการพัฒนา A.I. ได้เกิดขึ้นในเดือนพฤศจิกายน 2023 เมื่อบอร์ดของ OpenAI ได้ตัดสินใจไล่ Sam Altman ออกจากบริษัทโดยให้เหตุผลว่าซีอีโอผู้นำพาให้บริษัท OpenAI มีมูลค่าทะยานแตะ 86 พันล้านดอลลาร์และสร้างรายได้มหาศาลจากบริการเสริมของ ChatGPT อย่าง subscription fee ราคา 20 ดอลลาร์ต่อเดือนเพื่อเข้าถึง GPT-4 กับปริมาณการใช้งานที่มากขึ้นและ GPT Store ที่เปิดให้นักพัฒนาโมเดลต่อยอดพัฒนาบริการของตัวเองมาขายได้ นั้นมีพฤติกรรมด้านการสื่อสารที่ไม่น่าไว้วางใจซึ่งแท้จริงแล้วก็เกิดจากแนวคิดของ Sam Altman ที่หันหน้าเข้าสู่โลกแห่งธุรกิจและการทำเงินแบบเต็มตัวโดยละทิ้งพันธกิจในการพัฒนา A.I. อย่างโปร่งใสและปลอดภัยอย่างชัดเจนจากการเร่งปล่อยโมเดล ChatGPT และฟีเจอร์การหารายได้ต่างๆโดยไม่สนถึงผลกระทบเชิงสังคมและกฎหมายที่ยังตามไม่ทัน ซึ่งบอร์ดของ OpenAI นั้นก็ทำตามพันธกิจของบริษัทแม่ที่ยังคงความเป็น non profit และมีเป้าหมายเพื่อสังคมอยู่

แต่เหตุการณ์ที่ตามมาอย่างรวดเร็วของการกระทำที่พยายามปกป้องสังคมจาก A.I. ที่พัฒนาการเร็วเกินไปก็คือกระแสตีกลับอย่างรุนแรงจากทั้งเหล่าพนักงานของ OpenAI ที่ต่างรวมตัวกันประท้วงไม่ให้ความร่วมมือต่อบอร์ดและจาก Satya Nadella แห่ง Microsoft ที่ได้รับผลกระทบเต็มๆหาก Sam Altman ออกไปตั้งบริษัทใหม่จนรีบกดดันทุกวิถีทาง อาทิ การออกมาเสนอรับ Sam Altman และพนักงานทุกคนที่ต้องการลาออกเข้ามาใน Microsoft จนท้ายที่สุดทีมบอร์ดชุดเดิมก็ต้องยอมแพ้และดึง Sam Altman กลับมาทำงานได้เหมือนเดิมโดยที่ Microsoft เองก็ได้เก้าอี้บอร์ดมาหนึ่งที่นั่งเพื่อให้มั่นใจว่าจะไม่มีเหตุการณ์เซอร์ไพรส์เพื่อจริยธรรมที่สามารถทำลายมูลค่าทางธุรกิจระดับพันๆล้านดอลลาร์ของพวกเขาได้อีก

เมื่อฝุ่นตลบเริ่มสงบลง โลกก็เริ่มเห็นถึงความชัดเจนของสนามแข่งขัน A.I. ที่ผู้เล่นระดับแนวหน้าอย่าง Sam Altman และ Demis Hassabis นั้นได้เข้าไปผสานเต็มตัวอยู่กับบริษัทเทคโนโลยียักษ์ใหญ่อย่าง Microsoft และ Google ที่ต่างก็มีศักยภาพในการแข่งขันที่บริษัท startup เล็กๆนั้นไม่มีทางสู้ได้อีกต่อไปและพร้อมที่จะปรับโฉมโลกใหม่ด้วย A.I. ที่ไม่แน่ใจว่าจะเป็นประโยชน์ต่อพวกเขาหรือโลกมากกว่ากัน

 




<<< ติดตาม [สรุปหนังสือ] เล่มอื่นๆต่อได้ทางนี้เลยครับ [CLICK] >>>

 

<<< ที่สำคัญ อย่าลืมกดไลค์ Panasm’s Facebook Page เพื่อติดตามอัพเดทใหม่ๆของผมนะครับ [CLICK] >>>

 

<<< ปิดท้าย สิ่งที่ผมทำสรุปมานั้นเป็นเพียงแค่เนื้อหาส่วนที่ผมสนใจที่สุดของหนังสือเล่มนี้ สำหรับเพื่อนๆที่ถูกใจสรุปของหนังสือเล่มนี้ อย่าลืมซื้อหนังสือเล่มเต็มและอุดหนุนผู้เขียนกันด้วยนะครับ ขอบคุณที่ติดตามครับผม >>>

 

Be the first to comment

Leave a Reply

Your email address will not be published.


*